Past Issue in 2018

Volume: 8, Issue: 11

left

Dec

20

Dec

5

Nov

20

Nov

5

Oct

20

Oct

5

Sep

20

Sep

5

Aug

20

Aug

5

Jul

20

Jul

5

Jun

20

Jun

5

May

20

May

5

Apr

20

Apr

5

Mar

20

Mar

5

Feb

20

Feb

5

Jan

20

Jan

5

right

Biochemistry

Preparation of Lipid-Stripped Serum for the Study of Lipid Metabolism in Cell Culture

Preparation of Lipid-Stripped Serum for the Study of Lipid Metabolism in Cell Culture

AH Aaron M. Hosios
ZL Zhaoqi Li
EL Evan C. Lien
MV Matthew G. Vander Heiden
14758 Views
Jun 5, 2018
Studying lipid metabolism in cultured cells is complicated by the fact that cells are typically cultured in the presence of animal serum, which contains a wide, variable, and undefined variety of lipid species. Lipid metabolism can impact cell physiology, signaling, and proliferation, and the ability to culture cells in the absence of exogenous lipids can reveal the importance of lipid biosynthesis pathways and facilitate the generation of media with defined lipid species. We have adapted a protocol to remove lipids from serum without eliminating its ability to support the proliferation of cells in culture. This method requires di-isopropyl ether and butanol and can be used to generate small batches of lipid-stripped serum in four days. The resulting serum supports proliferation of many cell lines in culture and can be used to compare the metabolism of cells in lipid replete and depleted conditions.

Cancer Biology

3D Culture Protocol for Testing Gene Knockdown Efficiency and Cell Line Derivation

3D Culture Protocol for Testing Gene Knockdown Efficiency and Cell Line Derivation

Jan Strnadel Jan Strnadel
SW Sang Myung Woo
SC Sunkyu Choi
HW Huawei Wang
MG Marian Grendar
KF Ken Fujimura
10914 Views
Jun 5, 2018
Traditional 2D cell cultures with cells grown as monolayers on solid surface still represent the standard method in cancer research for drug testing. Cells grown in 2D cultures, however, lack relevant cell-matrix and cell-cell interactions and ignore the true three-dimensional anatomy of solid tumors. Cells cultured in 2D can also undergo cytoskeletal rearrangements and acquire artificial polarity associated with aberrant gene expression (Edmondson et al., 2014). 3D culture systems that better mimic the in vivo situation have been developed recently. 3D in vitro cancer models (tumorspheres) for studying cancer stem cells have gained increased popularity in the field (Weiswald et al., 2015). Systems that use matrix-embedded or encapsulated spheroids, spheroids cultured in hanging drops, magnetic levitation systems or 3D printing methods are already being widely used in research and for novel drug screening. In this article, we describe a detailed protocol for testing the effect of shRNA-mediated gene silencing on tumorsphere formation and growth. This approach allows researchers to test the impact of gene knockdown on the growth of tumor initiating cells. As verified by our lab, the protocol can be also used for isolation of 3D cancer cell lines directly from tumor tissues.
Hyaluronan Isolation from Mouse Mammary Gland

Hyaluronan Isolation from Mouse Mammary Gland

CT Cornelia Tolg
MC Mary Cowman
ET Eva A. Turley
6109 Views
Jun 5, 2018
The glycosaminoglycan hyaluronan (HA) is a key component of the extracellular matrix. The molecular weight of HA is heterogeneous and can reach from several million to several hundred daltons. The effect of HA on cell behavior is size dependent; fragmented HA acts as a danger signal, stimulates cell migration and proliferation and is proinflammatory, native high molecular weight HA suppresses inflammation. Therefore, it is important to analyze HA size distribution when studying the role of HA in tissue homeostasis and pathology. This protocol describes isolation of HA from mouse mammary glands but can also be applied to other tissues. The quality of the isolated HA is sufficient to analyze size distribution by gel electrophoresis (Calabro et al., 2000).

Developmental Biology

In vitro Osteoclastogenesis Assays Using Primary Mouse Bone Marrow Cells

In vitro Osteoclastogenesis Assays Using Primary Mouse Bone Marrow Cells

XZ Xueqian Zhuang
Guohong Hu Guohong Hu
12101 Views
Jun 5, 2018
Osteoclasts are a group of bone-absorbing cells to degenerate bone matrix and play pivotal roles in bone growth and homeostasis. The unbalanced induction of osteoclast differentiation (osteoclastogenesis) in pathological conditions, such as osteoporosis, arthritis and skeleton metastasis of cancer, causes great pain, bone fracture, hypercalcemia or even death to patients. In vitro osteoclastogenesis analysis is useful to better understand osteoclast formation in physiological and pathological conditions. Here we summarized an easy-to-follow osteoclastogenesis protocol, which is suitable to evaluate the effect of different factors (cytokines, small molecular chemicals and conditioned medium from cell culture) on osteoclast differentiation using primary murine bone marrow cells.

Microbiology

Detection of Catalase Activity by Polyacrylamide Gel Electrophoresis (PAGE) in Cell Extracts from Pseudomonas aeruginosa

Detection of Catalase Activity by Polyacrylamide Gel Electrophoresis (PAGE) in Cell Extracts from Pseudomonas aeruginosa

MP Magdalena Pezzoni
RP Ramón A. Pizarro
Cristina S. Costa Cristina S. Costa
9421 Views
Jun 5, 2018
Bacteria in nature and as pathogens commonly face oxidative stress which causes damage to proteins, lipids and DNA. This damage is produced by the action of reactive oxygen species (ROS) such as hydrogen peroxide (H2O2), singlet oxygen, superoxide anion and hydroxyl radical. ROS are generated by antimicrobials, environmental factors (e.g., ultraviolet radiation, osmotic stress), aerobic respiration, and host phagocytes during infective processes. Pseudomonas aeruginosa, a versatile bacterium, is a prevalent opportunistic human pathogen which possesses several defense strategies against ROS. Among them, two catalases (KatA and KatB) have been well characterized by their role on the defense against multiple types of stress. In this protocol, KatA and KatB activities are detected by polyacrylamide gel electrophoresis (PAGE). It is also suggested that the detection of KatB is elusive.
Characterization of Protein Domain Function via in vitro DNA Shuffling

Characterization of Protein Domain Function via in vitro DNA Shuffling

KP Kathy Hiu Laam Po
EC Edward Wai Chi Chan
SC Sheng Chen
6654 Views
Jun 5, 2018
We recently investigated the molecular events that drive evolution of the CTX-M-type β-lactamases by DNA shuffling of fragments of the blaCTX-M-14 and blaCTX-M-15 genes. Analysis of a total of 51 hybrid enzymes showed that enzymatic activity could be maintained in most cases, yet the enzymatically active hybrids were found to possess much fewer amino acid substitutions than the few hybrids that became inactive, suggesting that point mutations in the constructs rather than reshuffling of the fragments of the two target genes would more likely cause disruption of CTX-M activity. Certain important residues that played important functional roles in mediating enzyme activity were identified. These findings suggest that DNA shuffling is an effective approach to identify and characterize important functional domains in bacterial proteins.

Molecular Biology

Single-probe RNA FISH in Yeast

Single-probe RNA FISH in Yeast

Gable M. Wadsworth Gable M. Wadsworth
RP Rasesh Y. Parikh
HK Harold D. Kim
9076 Views
Jun 5, 2018
Quantitative profiling of mRNA expression is an important part of understanding the state of a cell. The technique of RNA Fluorescence In Situ Hybridization (FISH) involves targeting an RNA transcript with a set of 40 complementary fluorescently labeled DNA oligonucleotide probes. However, there are many circumstances such as transcripts shorter than 200 nt, splicing variations, or alternate initiation sites that create transcripts that would be indistinguishable to a set of multiple probes. To this end we adapted the standard FISH protocol to allow the use of a single probe with a single fluorophore to quantify the amount of transcripts inside budding yeast cells. In addition to allowing the quantification of short transcripts or short features of transcripts, this technique reduces the cost of performing FISH.
Dual-probe RNA FRET-FISH in Yeast

Dual-probe RNA FRET-FISH in Yeast

Gable M. Wadsworth Gable M. Wadsworth
RP Rasesh Y. Parikh
HK Harold D. Kim
8738 Views
Jun 5, 2018
mRNA Fluorescence In Situ Hybridization (FISH) is a technique commonly used to profile the distribution of transcripts in cells. When combined with the common single molecule technique Fluorescence Resonance Energy Transfer (FRET), FISH can also be used to profile the co-expression of nearby sequences in the transcript to measure processes such as alternate initiation or splicing variation of the transcript. Unlike in a conventional FISH method using multiple probes to target a single transcript, FRET is limited to the use of two probes labeled with matched dyes and requires the use of sensitized emission. Any widefield microscope capable of sensitive single molecule detection of Cy3 and Cy5 should be able to measure FRET in yeast cells. Alternatively, a FRET-FISH method can be used to unambiguously ascertain identity of the transcript without the use of a guide probe set used in other FISH techniques.

Neuroscience

Intracellular and Mitochondrial Reactive Oxygen  Species Measurement in Primary Cultured Neurons

Intracellular and Mitochondrial Reactive Oxygen Species Measurement in Primary Cultured Neurons

SB Seung Hyun Baek
YC Yoonsuk Cho
JL Jeongmi Lee
BC Bo Youn Choi
YC Yuri Choi
JP Jin Su Park
HK Harkkyun Kim
JS Jaehoon Sul
EK Eunae Kim
JP Jae Hyung Park
DJ Dong-Gyu Jo
11899 Views
Jun 5, 2018
Reactive oxygen species (ROS) are chemically reactive oxygen containing molecules. ROS consist of radical oxygen species including superoxide anion (O2•−) and hydroxyl radical (•OH) and non-radical oxygen species such as hydrogen peroxide (H2O2), singlet oxygen (O2). ROS are generated by mitochondrial oxidative phosphorylation, environmental stresses including UV or heat exposure, and cellular responses to xenobiotics (Ray et al., 2012). Excessive ROS production over cellular antioxidant capacity induces oxidative stress which results in harmful effects such as cell and tissue damage. Sufficient evidence suggests that oxidative stresses are involved in cancers, cardiovascular disease, and neurodegenerative diseases including Alzheimer’s disease and Parkinson disease (Waris and Ahsan, 2006). Though excessive level of ROS triggers detrimental effects, ROS also have been implicated to regulate cellular processes. Since ROS function is context dependent, measurement of ROS level is important to understand cellular processes (Finkel, 2011). This protocol describes how to detect intracellular and mitochondrial ROS in live cells using popular chemical fluorescent dyes.
The Traveling Salesman Problem (TSP): A Spatial Navigation Task for Rats

The Traveling Salesman Problem (TSP): A Spatial Navigation Task for Rats

RB R. E. Blaser
5728 Views
Jun 5, 2018
The Traveling Salesman Problem (TSP) is a behavioral test used to measure the efficiency of spatial navigation. It is an optimization problem, in which a number of baited targets are placed in an arena, and as the subject travels between the targets, the route is recorded and compared to chance and optimal routes. The TSP is appealing for the study of learning, memory, and executive function in nonhuman animals because the memory requirements can easily be modified with minor adjustments to task parameters. In the standard version of the task, rats are initially pre-trained to forage for bait in the arena. Once the animals consistently retrieve the bait, they are tested with a set of novel target configurations, and their behavior is recorded. The videos are then scored to produce several measures of performance.

Plant Science

Protocol for RYMV Inoculation and Resistance Evaluation in Rice Seedlings

Protocol for RYMV Inoculation and Resistance Evaluation in Rice Seedlings

AP Agnès Pinel-Galzi
EH Eugénie Hébrard
OT Oumar Traoré
DS Drissa Silué
LA Laurence Albar
8103 Views
Jun 5, 2018
Rice yellow mottle virus (RYMV), a mechanically transmitted virus that causes serious damage to cultivated rice plants, is endemic to Africa. Varietal selection for resistance is considered to be the most effective and sustainable management strategy. Standardized resistance evaluation procedures are required for the identification and characterization of resistance sources. This paper describes a protocol for mechanical inoculation of rice seedlings with RYMV and two methods of resistance evaluation – one based on a symptom severity index and the other on virus detection through double antibody sandwich-enzyme linked immunosorbent assay (DAS-ELISA).
Slow and Fast Desiccation of Single-cell Thick Fronds of Filmy Ferns

Slow and Fast Desiccation of Single-cell Thick Fronds of Filmy Ferns

MG Marcelo Garcés
5206 Views
Jun 5, 2018
Filmy ferns can desiccate and recover after rehydration to resume photosynthesis. Slow and fast desiccation rates were compared in filmy fern fronds to determine whether structural or physiological differences may occur between desiccation rates. Slow desiccation is considered to be more similar to natural conditions experienced by plants that grow under the forest canopy. A fast desiccation rate will help to understand whether slow desiccation is important for recovery and viability.

Stem Cell

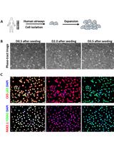
Expansion of Airway Basal Cells and Generation of Polarized Epithelium

Expansion of Airway Basal Cells and Generation of Polarized Epithelium

HL Hannah Levardon
LY Lael M. Yonker
BH Bryan P. Hurley
HM Hongmei Mou
14480 Views
Jun 5, 2018
Airway basal stem cells are the progenitor cells within the airway that exhibit the capacity to self-renew and give rise to multiple types of differentiated airway epithelial cells. This stem cell-derived epithelium displays organized architecture with functional attributes of the airway mucosa. A protocol has been developed to culture and expand human airway basal stem cells while preserving their stem cell properties and capacity for subsequent mucociliary differentiation. This achievement presents a previously unrealized opportunity to maintain a durable supply of progenitor cells derived from healthy donors to differentiate into human primary airway epithelium for cellular and molecular-based studies. Further, basal stem cells can be harvested from patients with a specific airway disease, such as cystic fibrosis, enabling investigation of potentially altered behavior of disease-specific cells in the appropriate context of the airway mucosa. Here we describe, in detail, a protocol for the serial expansion of airway basal stem cells to enable the generation of nearly unlimited airway basal cells that can be stored and readily available for subsequent culturing and differentiation. In addition, we describe culturing and differentiation of airway basal stem cells on permeable transwell filters at air-liquid interface to create functional mucociliary pseudostratified polarized airway epithelial mucosa.